
- 別居合意書って何ですか?
- 作った方がいいですか?
- どういう手順で作ればいいですか?
- どんな内容を盛り込むべきですか?
この記事ではこのような疑問、悩みにお応えします。
別居するとき相手と書面を取り交わしましょう、といってもいまいちピンとこない方も多いかもしれません。夫婦関係がこじれた場合、一刻もはやく別居したいと考える方は多いはずです。
しかし、一定の場合を除き、別居前にきちんと取り決めをしておかないと、別居後の生活に困り別居したことに後悔してしまうことにもなりかねません。別居合意書は、別居後の生活を安心して送るためのツールの一つといえます。
今回は、この別居合意書とは何か、作るメリットは何か、どういう手順で作ればよいのか、どんな内容を盛り込めばいいのかについて詳しく解説していきたいと思います。
この記事を書いた人

-
※ただいま、ご相談、サービスへの対応を一時停止しています。
→プロフィールはこちら
最新の投稿
- 2025年11月30日示談書不倫慰謝料請求を内容証明でする方法
- 2025年11月28日示談書不倫慰謝料の時効は何年?
- 2025年11月28日示談書不倫相手の住所の調べ方
- 2025年11月27日示談書不倫相手との話し合いを進めるためのコツは?
別居合意書とは
別居合意書とは別居するにあたって夫婦で話し合って取り決めておくべき項目・内容(ルール)を取りまとめた書面です。別居合意書は契約書の一種ですから、書面を取り交わした後は、夫婦は書面に書かれたルールを守って生活していかなければいけません。別居合意書ではなく、別居時合意書、別居契約書、婚姻費用分担に関する合意書(契約書)などという標題をつけることもできます。
別居合意書をおすすめする理由
後述する「別居合意書を作らない方がよいケース」を除き、別居合意書を作っておくことをおすすめします。理由は次のとおりです。
夫婦で話し合うようになれる
まず、夫婦で別居中のルールについて話し合うようになれることです。
DVを受けているなど一定の例外を除いて、別居するにあたっては夫婦で別居中のルールについてきちんと話し合い、取り決めておくべきです。きちんとルールを取り決めておかなければ、お金を受け取る側はお金の不安、子どもと離れて暮らす側は子どもとの交流についての不安を抱えたまま別居することになってしまいます。
別居するということは夫婦関係があまりよくなく、まともに話し合える状況ではないかもしれませんが、だからこそ別居する前にきちんと話し合っておくべきともいえます。別居合意書を作るにあたっては夫婦の話し合いが必要ですから、別居合意書を作ることになれば夫婦できちんと向き合って話し合えるようになれることが期待できます。
トラブルを防止できる
次に、言った・言わないのトラブルを防止できることです。
仮に、別居中のルールについて話し合えたとしても、何をどう話し合って決めたかなど、一から十まで事細かに記憶しておくことなど無理があります。口約束だけに終わらせてしまうと、お互いに記憶が曖昧になり後で言った・言わないのトラブルとなる可能性があります。
別居合意書に盛り込む項目の中には婚姻費用などをはじめ、別居後の生活に直結するものもあります。それらを口約束だけに終わらせてしまうと、相手にきちんとルールを守らせることができず別居後の生活に困ってしまいます。別居後の生活を安心して送るためにも、別居合意書を作っておく意義があります。
別居の経緯・理由を共有できる
次に、なぜ別居することになってしまったのか、夫婦で別居の経緯・理由を共有できることです。
少しでも修復の可能性を残して別居するときは、夫婦でこれまでの夫婦生活を振り返り、何が原因で別居することになってしまったのかきちんと話し合っておくべきです。その上で、別居期間中に改善して欲しいことを確認し合い、別居合意書にもその旨を書いておけば、別居期間をより有意義に過ごすことができるはずです。
もし、不倫など、相手に一方的な原因があるときにも別居前に相手に原因があることを指摘し、相手に認めさせてその旨を別居合意書に書いておけば、万が一離婚となったときでも別居合意書を交渉の武器として使うことができます。また、不倫などの違法行為に対する歯止めにもなる可能性があります。
別居合意書を作らない方がよいケース
一方で、別居合意書を作らない方がいいケースもあります。別居合意書を作らない方がいいケースとは次のケースです。
離婚の意思が固い場合
まず、離婚の意思が固い場合です。
別居合意書を作るのはわずかでも修復の可能性があって別居する場合です。修復目的で離婚する場合は、お互いにこれまでの関係を見つめ直したり、相手に反省を促すことができます。万が一離婚することになった場合のことを考えて、別居合意書に盛り込む内容を工夫することもできます。
一方、離婚の意思が固い場合はお互いにこれまでの関係を見つめ直したり、相手に反省を促すことは意味がありません。離婚の意思が固い場合は、別居するかどうかは別にして早急に離婚の準備を進め、準備が整った段階で相手に離婚を切り出すべきです。離婚の意思が固いにもかかわらず別居合意書を作ると、修復の気持ちがあるのでは?と思われてしまう可能性があります。
相手が別居に合意しない場合
次に、相手が別居に合意しない場合です。
有効な別居合意書を完成させるには、相手の協力(サインなど)が不可欠です。しかし、相手が別居に合意しない場合は相手の協力を得られず有効な別居合意書を作ることができません。
なお、DVなど緊急性の高い場合を除き、相手が別居に合意しないからといって相手に無断で別居することは極力避けた方が無難です。相手に無断で別居することは、相手の反感を買うばかりか、夫婦の同居義務や協力・扶助義務に反することにもなりかねません。
相手の合意は得ないにしても、のちの離婚協議や調停などで不利にならないよう、置き手紙などの書面を残し、その状況を写メにとっておくなどの対策が必要です。
DV、虐待を受けている場合
次に、DV、虐待を受けている場合です。
この場合は別居合意書を作ることよりも、あなたやお子さんの身の安全を確保することが最優先です。暴力的な相手に話し合いや別居合意書の作成をもちかけても火に油を注ぐだけで、まったく効果がありません。なお、相手との話し合いは別居して、身の安全を確保してからです。弁護士などの第三者を介した方が安全です。
別居合意書(原案)を作るまでの手順
別居合意書を作るには、そもそも別居することが正しい選択なのか検討することからはじめる必要があります。また、仮に別居を選択するとしても、いきなり相手に別居を切り出すのではなく、別居の準備を整えてから切り出すべきです(ただし、DVを受けているなど避難の緊急性の高い場合を除きます)。別居の準備の最終段階で別居合意書(原案)を作っておくと、別居の話し合いがスムーズにいく可能性があります。
別居合意書に書くべき項目・内容
それでは、ここからは、別居合意書に書くべき項目、内容について解説していきます。別居合意書に盛り込むことが多い項目は次のとおりです。
✔ 標題、導入
✔ 別居の合意等
✔ 監護権者
✔ 別居の経緯
✔ 婚姻費用の分担
✔ 面会交流
✔ 別居中の共有財産の処分禁止
✔ 別居中の誓約事項
✔ 違反した場合の制裁
全体像
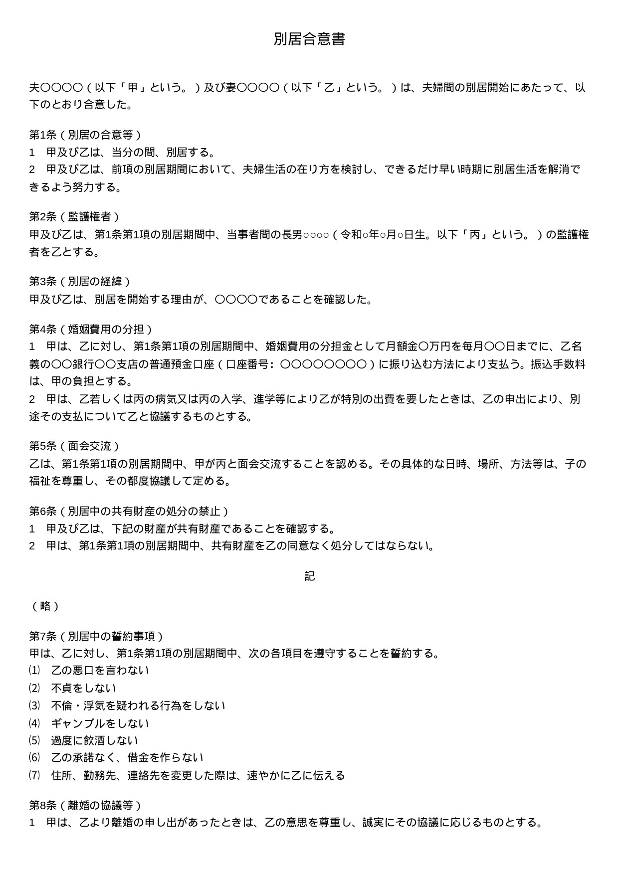
別居合意書
夫〇〇〇〇(以下「甲」という。)及び妻〇〇〇〇(以下「乙」という。)は、夫婦間の別居開始にあたって、以下のとおり合意した。
第1条(別居の合意等)
1 甲及び乙は、当分の間、別居する。
2 甲及び乙は、前項の別居期間において、夫婦生活の在り方を検討し、できるだけ早い時期に別居生活を解消できるよう努力する。
第2条(監護権者)
甲及び乙は、第1条第1項の別居期間中、当事者間の長男○○○○(令和○年○月○日生。以下「丙」という。)の監護権者を乙とする。
第3条(別居の経緯)
甲及び乙は、別居を開始する理由が、〇〇〇〇であることを確認した。
第4条(婚姻費用の分担)
1 甲は、乙に対し、第1条第1項の別居期間中、婚姻費用の分担金として月額金〇万円を毎月〇〇日までに、乙名義の〇〇銀行〇〇支店の普通預金口座(口座番号:〇〇〇〇〇〇〇〇)に振り込む方法により支払う。振込手数料は、甲の負担とする。
2 甲は、乙若しくは丙の病気又は丙の入学、進学等により乙が特別の出費を要したときは、乙の申出により、別途その支払について乙と協議するものとする。
第5条(面会交流)
乙は、第1条第1項の別居期間中、甲が丙と面会交流することを認める。その具体的な日時、場所、方法等は、子の福祉を尊重し、その都度協議して定める。
第6条(別居中の共有財産の処分の禁止)
1 甲及び乙は、下記の財産が共有財産であることを確認する。
2 甲は、第1条第1項の別居期間中、共有財産を乙の同意なく処分してはならない。
記
(略)
第7条(別居中の誓約事項)
甲は、乙に対し、第1条第1項の別居期間中、次の各項目を遵守することを誓約する。
⑴ 乙の悪口を言わない
⑵ 不貞をしない
⑶ 不倫・浮気を疑われる行為をしない
⑷ ギャンブルをしない
⑸ 過度に飲酒しない
⑹ 乙の承諾なく、借金を作らない
⑺ 住所、勤務先、連絡先を変更した際は、速やかに乙に伝える
第8条(離婚の協議等)
1 甲は、乙より離婚の申し出があったときは、乙の意思を尊重し、誠実にその協議に応じるものとする。
2 前項の協議において、甲は、乙が丙の親権者となることにつき異議を述べない。
以上
本合意の成立を証するため、本書2通を作成し、甲乙署名押印の上、各1通を保有する。
令和○年○月○日
(甲)
氏名 ㊞
(乙)
氏名 ㊞
標題、導入
別居合意書
夫〇〇〇〇(以下「甲」という。)及び妻〇〇〇〇(以下「乙」という。)は、夫婦間の別居開始にあたって、以下のとおり合意した。
標題は一目で別居時の合意書とわかるものにします。前述のとおり、標題はほかにも「別居時合意書」、「別居契約書」などがありますが大事なのは標題よりも中身です。中身がしっかりしていれば標題はいずれでも問題ありません。「甲」・「乙」は使わずに名前であらわすことも可能ですが、誰がどんな権利を有し、義務を負うのか明確にするには使った方がいいでしょう。
別居の合意等
第1条(別居の合意等)
1 甲及び乙は、当分の間、別居する。
2 甲及び乙は、前項の別居期間において、夫婦生活の在り方を検討し、できるだけ早い時期に別居生活を解消できるよう努力する。
法律では、夫婦は次の3つの義務を負うとされています。
・同居義務:同じ屋根の下で住む義務
・協力義務:共に力を合わせて生活していく義務
・扶助義務:生活費を負担し合い、お互いが同じレベルの生活を送れるようにする義務
今現在、夫婦の関係がよくても悪くても、法律上の夫婦である以上は、すなわち離婚するなどして婚姻関係を解消しない限りはこれらの義務を負い続けます。
一方、法律上、別居を認める規定、同居義務を免除する規定はありません。そのため、正当な理由がある場合を除いて勝手に別居することはもちろん、合意の上で別居する場合でも無制限に別居する旨の合意は無効と考えられています。
もっとも、法律は、夫婦が夫婦生活を平和に、円満に送ることができるよう夫婦に同居を義務づけているわけですから、夫婦に同居を義務づけることが相当でない場合の別居や一時的な別居は有効と考えられています。
夫婦関係を修復する目的で別居する場合は別居期間についても定めた方がいいですが、定めることができない場合は第1項の文例のように書いてもいいでしょう。「当分の間」のほかにも「相当期間」と書いてもよいでしょう。
夫婦関係を修復する目的で別居するけれども期間を定めなかった場合は、夫婦関係を修復するために別居すること、別居期間中は修復のためにお互い努力することを確認し合う意味で、第2項のような文例を設けることも一つの方法です。
一方、別居期間を定める場合は次のような条項を設けることが考えられます。退去や引っ越しにかかる費用でもめることがありますので、これらのについてもきちんと話し合って書面に盛り込だ方が安心です(第3項参照)。
1 甲及び乙は、令和●年●月●日から令和(同)年●月●日まで、別居する。
2 甲は、前項の別居期間中、●●アパート(住所:●●県●●市●●町●●番地● ●●アパート●●号室)に住む。
3 甲は、令和●年●月●日までに、現居宅から退去する。退去から前項居宅に住むまでにかかる費用は、甲が負担する。
監護権者
第2条(監護権者)
甲及び乙は、第1条第1項の別居期間中、当事者間の長男○○○○(令和○年○月○日生。以下「丙」という。)の監護権者を乙とする。
監護権とは子どもと一緒に暮らし、子どもの身の回りの世話をする権利義務のことです。監護権をもつ親を監護権者といいます。監護権は親権の一部で、婚姻中は夫婦の共同親権ですから、夫婦いずれもが子どもに対する監護権をもちます。
しかしながら、別居する場合は夫婦のどちらかが子どもと暮らし、どちらかが子どもと離れて暮らすわけですから、物理的に共同で監護権を行使することができなくなります。
別居した後も、夫婦で協力し合って子育ていける状況であれば第2条のような定めは必要ないかもしれませんが、子どもを奪い合うといったようなトラブルが想定される場合は、あらかじめ定めておく必要があります。
万が一相手に子どもを連れ去られた場合、本条項を設けていたとしても必ずしも子どもを奪い返せるわけではありませんが、特段の事情がない限り、相手の行為は違法となるため、連れ去りに対する一定の歯止めになりえます。
本文例は子どもが一人の場合を想定していますが、子どもが一人の場合も二人以上の場合も子どもの「続柄」、「氏名」、「生年月日」を書き、誰が、誰の監護権者となるのかわかるように書いておくことが大切です。
以下は、子どもが二人で、子どもによって監護権者をわける場合の文例です。
第1条第1項の別居期間中、甲は当事者間の長男○○○○(令和○年○月○日生。以下「丙」という。)を、乙は長女○○○○(令和○年○月○日生)を監護養育することとする。
なお、離婚時に親権をめぐって争いとなった場合、監護状況に問題がない限りは、別居中の監護権者が親権者となるケースがほとんどです。離婚を見据えて別居する場合はこの点も含めて監護権者を慎重に決める必要があります。
別居の経緯
第3条(別居の経緯)
甲及び乙は、別居を開始する理由が、〇〇〇〇であることを確認した。
前述のとおり、少しでも修復への望みをもって別居する場合は、なぜ別居することになったのか、別居の経緯・理由を書いておくとよいでしょう。不貞など相手の有責行為が原因で別居する場合は、ここでその内容を書いておくことで、仮に離婚することとなった場合に、離婚の話し合いを有利に進めることにもつながります。
また、夫婦関係が破綻した後の肉体関係に対しては慰謝料請求することができないため、相手が別居中に不貞した場合、相手が慰謝料の支払義務を免れるために「夫婦関係が破綻していた」などと主張することがよくあります。こうした主張を許さないためにも、修復を目的とした別居である(離婚を前提とした別居ではない)ことを書いておくとよいでしょう。
婚姻費用の分担
第4条(婚姻費用の分担)
1 甲は、乙に対し、第1条第1項の別居期間中、婚姻費用の分担金として月額金〇万円を毎月〇〇日までに、乙名義の〇〇銀行〇〇支店の普通預金口座(口座番号:〇〇〇〇〇〇〇〇)に振り込む方法により支払う。振込手数料は、甲の負担とする。
2 甲は、乙若しくは丙の病気又は丙の入学、進学等により乙が特別の出費を要したときは、乙の申出により、別途その支払について乙と協議するものとする。
別居合意書の条項の中で最も重要なのが「婚姻費用の分担」です。婚姻費用とは夫婦生活により生じる生活費のことで、別居中でも法律上夫婦である以上は生活費を分担する義務を負います。未成年の子どもがいる場合、養育費は婚姻費用に含まれます。
婚姻費用は収入が少ない方、あるいは収入が多くても子どもと一緒に生活する方が他方に請求できます。別居時は別居前よりも支出が多くなりますから、あなたの収入を確保するため、相手の未払いを防ぐためにも請求しておくべきです。
婚姻費用の請求が認められるのは、多くの場合、請求した時点からです。過去にさかのぼって請求することは難しいため、別居することについて相手と合意できた時点で婚姻費用について話し合い、請求の意思表示をしたことを書面に残しておくことに意義があります。
婚姻費用を請求できるのは別居を解消するまで、つまり、同居の再開時または離婚成立時までです。金額は家庭裁判所が公表している婚姻費用の算定表(表10~表19)を参考に決めます。夫婦の年収、子どもの有無、人数、年齢により金額は異なります。
請求期間や金額のほか、毎月の支払期限、支払方法、振込手数料の負担者も定めておきます。2項は、婚姻費用に含まれない特別な出費が生じた場合に、あらためてその支払いについて協議する旨の文例です。
なお、不倫など別居の原因を作った相手が婚姻費用を請求できるかは原因の内容にもよります。相手が家庭をかえりみなかったことが原因で不倫したのであれば請求はある程度認められるかもしれませんが、身勝手な理由から不倫したにすぎない場合は権利の濫用として請求が認められない可能性が高いです。もっとも、子どもを養育する義務は続きますから、後者の場合でも養育費に相当する金額については請求できると考えられています。
面会交流
第5条(面会交流)
乙は、第1条第1項の別居期間中、甲が丙と面会交流することを認める。その具体的な日時、場所、方法等は、子の福祉を尊重し、その都度協議して定める。
面会交流とは、子どもと離れて暮らす非監護親が別居後(あるいは離婚後)に子どもと直接会ったり、電話やメールするなどして交流を図ることです。子どもと直接会うことだけが面会交流ではありません。監護権者や子どもの負担が大きい場合は、電話やメール、写真・手紙交換などの間接的な方法で実施することも検討してみましょう。
非監護親が面会交流を希望する場合は、子どもを虐待しているなどの特別な事情がない限り、面会交流を実施する方向で話を進めます。面会交流を実施することで非監護親の子どものへの愛情が継続され、それがひいてはあなたや子どもに対して婚姻費用や養育費をきちんと支払ってくれることにもつながります。
面会交流を実施する場合は日時、場所、方法などのルールを決める必要がありますが、通常は、文例のように面会交流を実施する都度話し合って決めるという内容とすることが多いです。一方、日時、場所、方法などについて詳細に定めておくこともできますが、柔軟性に欠け、円滑な面会交流の実施の妨げになってしまう可能性があります。
別居中の共有財産の処分の禁止
第6条(別居中の共有財産の処分の禁止)
1 甲及び乙は、下記の財産が共有財産であることを確認する。
2 甲は、第1条第1項の別居期間中、共有財産を乙の同意なく処分してはならない。
記
(略)
共有財産とは「夫婦共有名義の財産」または「婚姻後に夫婦で築いたと認められる財産」です。別居した後、万が一離婚することになった場合は、別居した時点での共有財産が財産分与の対象となりますから、別居する時点でどんな共有財産があるか夫婦で確認し合っておくことが大切です。
特に、
- 不動産(土地、建物)
- 車
- 家電・家具
などの高価な物、あるいは家を出ていくときに持ち出すことが難しい物についてはきちんと確認し合っておくべきです。また、別居期間中、共有財産を処分されてしまっては意味がありませんから、同意なく処分しないことを求める条項も設けておきます。
預貯金、生命保険、学資保険など上記の財産以外の共有財産についても、相手に別居を切り出す前に証拠資料を集めるなどしてあなたの方ですべて把握しておくことが大切です。仮に別居した後に相手に財産を処分されたとしても、処分の理由(浪費など)によっては財産分与の対象に含めることができるからです。
関連記事
別居中の誓約事項
第7条(別居中の誓約事項)
甲は、乙に対し、第1条第1項の別居期間中、次の各項目を遵守することを誓約する。
⑴ 乙の悪口を言わない
⑵ 不貞をしない
⑶ 不倫・浮気を疑われる行為をしない
⑷ ギャンブルをしない
⑸ 過度に飲酒しない
⑹ 乙の承諾なく、借金を作らない
⑺ 住所、勤務先、連絡先を変更した際は、速やかに乙に伝える
ここでは別居期間中の遵守事項を書きます。
相手が自分の非を認め、別居期間中にそれを改善することを誓約する場合は、あなたが相手に改善してもらいたいと考えていることを書くとよいでしょう。
あなたは離婚の気持ちが大きく、相手は修復の気持ちが大きいときは、相手に改善を求めやすいタイミングです。漏れなく盛り込んでおくとよいでしょう。
違反した場合の制裁
第8条(離婚の協議等)
1 甲は、乙より離婚の申し出があったときは、乙の意思を尊重し、誠実にその協議に応じるものとする。
2 前項の協議において、甲は、乙が丙の親権者となることにつき異議を述べない。
最後に、別居中の誓約事項の遵守を実行的なものとするためにも、誓約事項に違反した場合の制裁に関する条項をもうけておきます。
制裁の内容は、違約金などお金を払わせるもののほか、相手が修復を求めている場合は文例のように離婚を申し出るとすることも考えられます。
ただし、文例のような条項を設けたとしても、それによって直ちに相手に協議離婚に応じる義務が発生するわけではありません。相手が離婚に合意しなかったり、親権などの離婚条件をめぐってもめた場合は改めて相手との話し合いが必要となります。
別居合意書のサンプル
別居合意書のサンプルはこちらです。
なお、別居合意書に盛り込む内容は、夫婦のご事情によって大きく異なってきます。あくまでサンプルは参考程度にとどめ、ご夫婦それぞれのご事情にあった別居合意書を作成し、最終的には専門家のリーガルチェックを必ず受けるようにしてください。
別居合意書は公正証書にしよう
別居合意書には婚姻費用について盛り込むことが多いかと思いますが、婚姻費用などのお金の取り決めをした場合は公正証書を作っておくことをおすすめします。
公正証書を作っておけば、万が一お金の未払いが生じたときに、裁判を経ずに相手の給与などの財産を差し押さえる手続きをとることができます。
また、通常、財産の差押えの手続きは、お金の未払いが生じた都度とる必要がありますが、婚姻費用や養育費については、一度未払いが生じたときは、未払いが生じていない将来分についても差押えの効力が継続することも大きなメリットです。
公正証書にはこうした強制力があることから、公正証書を作っておけば、結果的に相手が合意した通りにきちんと婚姻費用を払ってくれることが期待できます。
別居合意書に関する注意点
最後に、別居合意書に書いた内容は、原則として、婚姻中はいつでも取り消すことができることに注意が必要です(民法第754条)。
(夫婦間の契約の取消権)
第754条
夫婦間でした契約は、婚姻中、いつでも、夫婦の一方からこれを取り消すことができる。ただし、第三者の権利を害することはできない。
別居の合意も契約の一種ですから、婚姻中はいつでも取り消すことができます。もっとも、夫婦関係が破綻している場合はこの規定は適用されないとした判例(最高裁昭和33年3月6日など)があります。
お互いが別居の合意をした後になって、「やっぱり取り消したい」という気持ちにならないよう、まずは十分に時間をかけて話し合い、お互いが納得する内容の合意書を作ることを心がけましょう。
まとめ
今回のまとめです。
- 別居合意書は、別居中のルールをまとめた書面
- 一定の例外を除き、作っておくことをおすすめします
- 別居合意書に婚姻費用の条項を盛り込んだ場合は公正証書を作りましょう
- 婚姻中は、合意内容が取り消されることがあります
- 取消しを請求されることがないよう、十分な話し合いが必要です














